○障害者の日常生活及び社会生活を総合的に支援するための法律施行細則
平成18年3月31日
栃木県規則第49号
〔障害者自立支援法施行細則〕を次のように定める。
障害者の日常生活及び社会生活を総合的に支援するための法律施行細則
(平25規則31・改称)
(趣旨)
第1条 障害者の日常生活及び社会生活を総合的に支援するための法律(平成17年法律第123号。以下「法」という。)の施行については、法、障害者の日常生活及び社会生活を総合的に支援するための法律施行令(平成18年政令第10号。以下「政令」という。)及び障害者の日常生活及び社会生活を総合的に支援するための法律施行規則(平成18年厚生労働省令第19号。以下「省令」という。)に定めるもののほか、この規則の定めるところによる。
(平25規則31・一部改正)
(自立支援医療費の支給認定等の申請)
第2条 法第53条第1項及び第56条第1項の規定による申請(政令第1条の2第3号の精神通院医療(以下「精神通院医療」という。)に係るものに限る。)は、自立支援医療費(精神通院医療)支給認定申請書(別記様式第1号)によるものとする。
(平25規則31・一部改正)
(医師の診断書)
第3条 省令第35条第2項第1号の医師の診断書は、診断書(精神通院医療用)(別記様式第3号)によるものとする。
(平25規則31・一部改正)
(申請内容の変更の届出)
第4条 政令第32条第1項の規定による届出(精神通院医療に係るものに限る。)は、自立支援医療受給者証等記載事項変更届(別記様式第4号)によるものとする。
(平25規則31・一部改正)
(医療受給者証の再交付の申請)
第5条 政令第33条第1項の規定による申請(精神通院医療に係るものに限る。)は、自立支援医療受給者証再交付申請書(別記様式第5号)によるものとする。
(平25規則31・一部改正)
(平25規則31・一部改正)
(平24規則3・追加)
(平24規則3・旧第7条繰下・一部改正)
(指定自立支援医療機関の休止等の届出)
第9条 省令第63条の規定による届出は、指定自立支援医療機関休止等届出書(別記様式第24号)によるものとする。
(平24規則3・旧第8条繰下・一部改正)
(指定自立支援医療機関の指定の辞退の申出)
第10条 省令第64条の規定による申出は、指定自立支援医療機関指定辞退申出書(別記様式第25号)によるものとする。
(平24規則3・旧第9条繰下・一部改正)
(平18規則72・一部改正、平24規則3・旧第10条繰下・一部改正)
附則
この規則は、平成18年4月1日から施行する。
附則(平成18年規則第72号)抄
この規則は、平成18年10月1日から施行する。
(平25規則32・旧第1項・一部改正)
附則(平成19年規則第18号)
この規則は、公布の日から施行する。
附則(平成21年規則第41号)
この規則は、平成21年4月1日から施行する。
附則(平成22年規則第8号)
1 この規則は、平成22年4月1日から施行する。
2 この規則の施行前に改正後の別記様式第6号の例により指定自立支援医療機関(育成医療・更生医療)指定申請書(肝臓移植に関する医療を担当しようとするものに限る。)を提出している病院又は診療所の開設者の当該申請については、第6条第1項の規定による申請とみなす。
附則(平成23年規則第8号)
1 この規則は、平成23年4月1日から施行する。
2 この規則の施行前に改正前の障害者自立支援法施行細則の規定により調製された諸用紙は、この規則の施行の際現に残存するものに限り、当分の間、所要の補正をして使用することができる。
附則(平成24年規則第3号)
この規則は、公布の日から施行する。
附則(平成25年規則第1号)
この規則は、公布の日から施行する。
附則(平成25年規則第31号)
この規則は、平成25年4月1日から施行する。
附則(平成25年規則第32号)
この規則は、公布の日から施行する。
附則(平成26年規則第26号)
この規則は、平成26年4月1日から施行する。
附則(平成26年規則第51号)
この規則は、平成26年11月25日から施行する。
附則(平成27年規則第53号)抄
1 この規則は、平成28年1月1日から施行する。
附則(平成30年規則第39号)
この規則は、平成30年10月1日から施行する。
附則(令和3年規則第5号)
1 この規則は、公布の日から施行する。
2 この規則の施行の際現に改正前の各規則の規定に基づいて作成されている申請書その他の用紙は、改正後の各規則の規定にかかわらず、当分の間、使用することができる。
附則(令和3年規則第9号)
この規則は、公布の日から施行する。
附則(令和4年規則第17号)
この規則は、公布の日から施行する。
附則(令和7年規則第10号)
この規則は、公布の日から施行する。
附則(令和7年規則第47号)
この規則は、令和7年10月1日から施行する。
(平21規則41・平25規則31・平27規則53・令3規則5・令3規則9・令7規則10・一部改正)

別記様式第2号 削除
(平25規則31)
(令4規則17・全改)


(平25規則31・平27規則53・令3規則5・令3規則9・令7規則10・一部改正)

(平25規則31・平27規則53・令3規則5・令3規則9・一部改正)

(平19規則18・平21規則41・平22規則8・平25規則1・平25規則31・平30規則39・令3規則5・一部改正)











(平25規則1・平25規則31・平30規則39・令3規則5・一部改正)



(平25規則1・平25規則31・平30規則39・令3規則5・一部改正)

(平25規則1・平25規則31・平30規則39・令3規則5・一部改正)



(平25規則1・平25規則31・平30規則39・令3規則5・一部改正)



(平25規則1・平25規則31・平30規則39・令3規則5・一部改正)

(平24規則3・全改、平25規則1・平25規則31・平30規則39・令3規則5・一部改正)


(平24規則3・全改、平25規則1・平25規則31・平30規則39・令3規則5・一部改正)


(平24規則3・追加、平25規則1・平25規則31・平30規則39・令3規則5・一部改正)


(平24規則3・追加、平25規則1・平25規則31・平30規則39・令3規則5・一部改正)

(平24規則3・追加、平25規則1・平25規則31・平30規則39・令3規則5・一部改正)


(平24規則3・追加、平25規則1・平25規則31・平30規則39・令3規則5・一部改正)


(平24規則3・追加、平25規則1・平25規則31・平30規則39・令3規則5・一部改正)










(平24規則3・追加、平25規則1・平25規則31・平30規則39・令3規則5・一部改正)


(平24規則3・追加、平25規則1・平25規則31・平30規則39・令3規則5・一部改正)


(平24規則3・追加、平25規則1・平25規則31・平30規則39・令3規則5・一部改正)


(平24規則3・追加、平25規則1・平25規則31・平30規則39・令3規則5・一部改正)



(平24規則3・追加、平25規則1・平25規則31・平30規則39・令3規則5・一部改正)


(平24規則3・旧別記様式第14号繰下・一部改正、平25規則31・平26規則51・令3規則5・一部改正)

(平24規則3・旧別記様式第15号繰下・一部改正、平25規則31・令3規則5・一部改正)

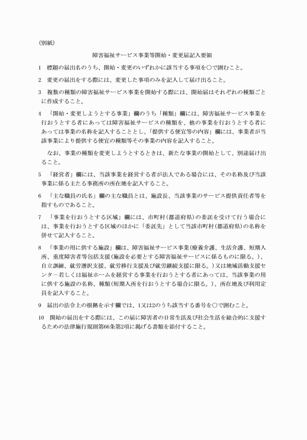
(平18規則72・一部改正、平24規則3・旧別記様式第16号繰下・一部改正、平25規則31・令3規則5・令7規則47・一部改正)


(平18規則72・一部改正、平24規則3・旧別記様式第17号繰下・一部改正、平25規則31・令3規則5・一部改正)
