○産休又は育休取得職員等の代替措置について
令和2年3月2日
人第488号
経営管理部次長兼人事課長通知
各部局幹事課長
会計局参事兼会計管理課長
労働委員会事務局審査調整課長
臨時・非常勤職員の適正な任用・勤務条件を確保するため、地方公務員法及び地方自治法の一部を改正する法律(平成29年法律第29号)が公布され、臨時的任用については「常時勤務を要する職に欠員が生じた場合」が新たに要件に加えられ、令和2(2020)年4月1日から施行となります。
今般、これを機に、臨時的に任用される職員の休暇制度を見直すとともに、下記通知を整理統合し、令和2(2020)年4月1日から適用することとしたので通知します。
記
・資格免許職に係る産休又は育休取得職員等の代替措置について(平成8年3月29日付人号外)
・行政職に係る産休又は育休取得職員等の代替措置について(平成20年7月31日付人第120号)
・技術職に係る産休又は育休取得職員等の代替措置について(平成22年3月17日付人第377号)
1 定義
(1) 代替職員等 次の(2)から(5)までに掲げる職員の総称
(2) 産休代替職員 地方公務員法(昭和25年法律第261号)第22条の3第1項の規定に基づき、産前産後休暇(以下「産休」という。)を取得する者の補充のために任用される職員
(3) 育休代替職員 地方公務員の育児休業等に関する法律(平成3年法律第110号。以下「育児休業法」という。)第6条第1項第2号の規定に基づき、育児休業(以下「育休」という。)をする者の補充のために任用される職員
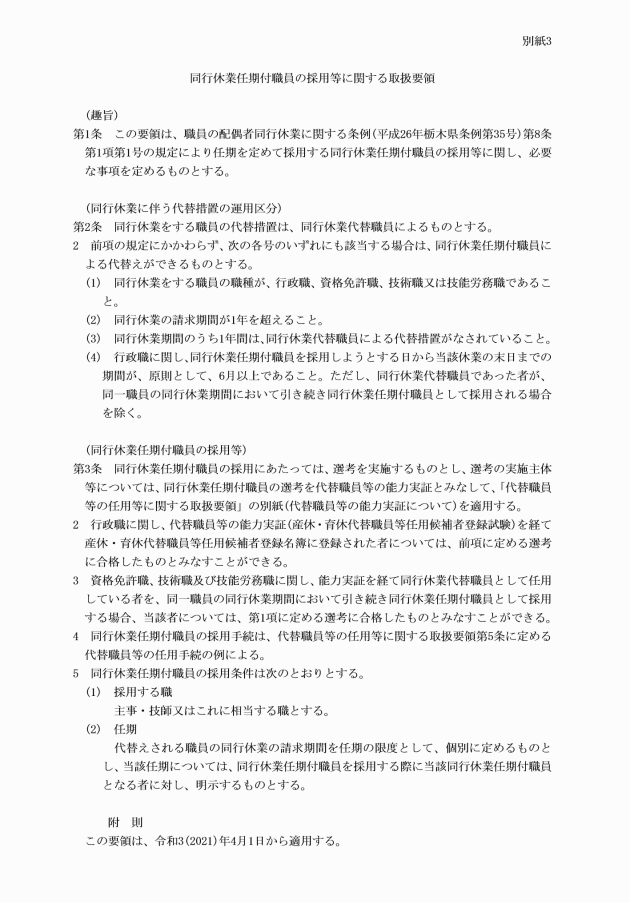
(4) 同行休業代替職員 職員の配偶者同行休業に関する条例(平成26年栃木県条例第35号。以下「同行休業条例」という。)第8条第1項第2号の規定に基づき、配偶者同行休業(以下「同行休業」という。)をする者の補充のために任用される職員
(5) 欠員補充職員 職員の職に欠員が生じた場合((2)の場合を除く。)で、地方公務員法第22条の3第1項の規定に基づき、補充のために任用される職員
(6) 育休任期付職員 育児休業法第6条第1項第1号の規定に基づき採用される職員
(7) 同行休業任期付職員 同行休業条例第8条第1項第1号の規定に基づき採用される職員
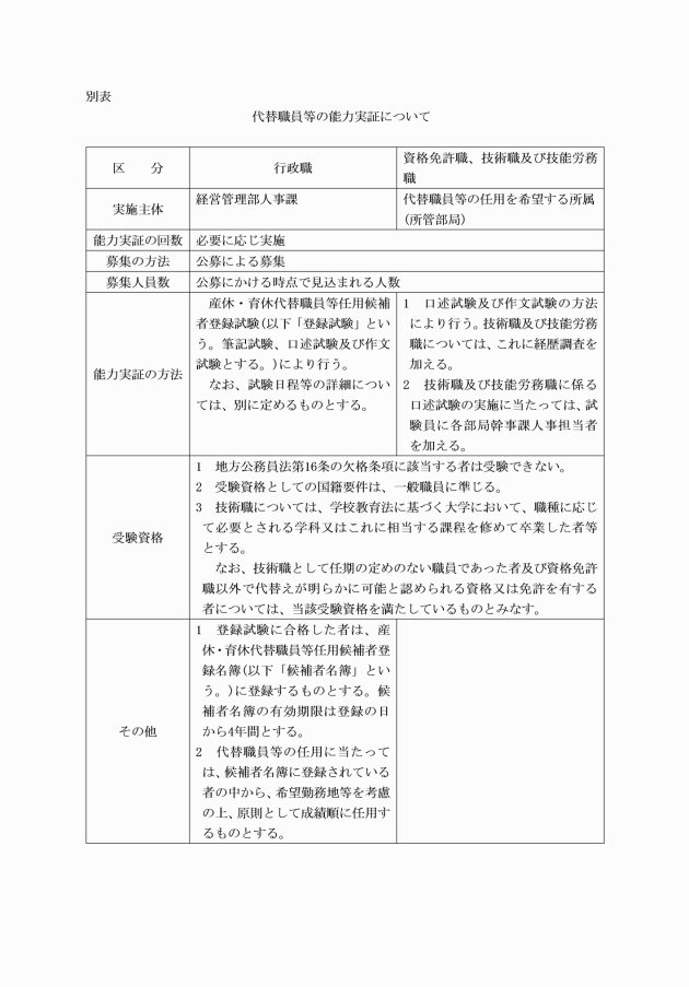
(8) 資格免許職 職員の任用に関する規則の運用について(平成28年3月31日付人委第244号)第15条関係の1の(1)に掲げる職、薬剤師、臨床検査技師、管理栄養士、栄養士、診療放射線技師、理学療法士、作業療法士、保健師及び保育士
(9) 技術職 資格免許職、行政職及び技能労務職以外の職
2 代替職員等の任用等
代替職員等の任用等については、別紙1(代替職員等の任用等に関する取扱要領)による。
3 育休任期付職員及び同行休業任期付職員の採用等
育休任期付職員及び同行休業任期付職員の採用等については、別紙2(育休任期付職員の採用等に関する取扱要領)及び別紙3(同行休業任期付職員の採用等に関する取扱要領)による。













