○自動販売機設置手続事務取扱要領の制定について
平成27年11月16日
管第413号
経営管理部長通知
各財産管理者
このことについて、別添のとおり制定し、平成27年11月16日から適用することとしたので通知します。
なお、下記の通知等については、この要領の制定に伴い廃止又は一部改正することとしたので、併せて通知します。
記
1 公有財産への自動販売機の設置に関する事務取扱いについて(平成22年1月20日管第366号経営管理部長通知)
2 指定管理施設における自動販売機設置の入札導入に伴う使用料等の取扱いについて(平成22年3月29日管第517号経営管理部管財課長通知)
3 自動販売機設置の入札実施に係る提出書類について(平成23年1月11日管号外経営管理部管財課長通知)
4 指定管理施設における自動販売機設置の入札導入に伴う使用料等の取扱いについて(平成25年7月1日管第142号経営管理部管財課長通知)
5 一般競争入札による自動販売機設置に係る事務処理について(平成26年1月31日管号外経営管理部管財課長通知)
6 一般競争入札による飲料自動販売機の設置に関する事務取扱いについて(平成27年1月13日管第423号経営管理部管財課長通知)の2及び3を削る。
自動販売機設置手続事務取扱要領
第1 趣旨
この要領は、県有財産の有効活用により、歳入の増加を図るとともに、県民サービスの向上と地域経済の活性化を図ることを目的として、地方自治法(昭和22年法律第67号)第238条の4第2項第4号の規定に基づく行政財産の貸付け又は同法第238条の5第1項の規定に基づく普通財産の貸付けにより、公有財産である土地又は建物に飲料等自動販売機を設置させることについて必要な事項を定めるものである。
第2 行政財産の貸付けによる自動販売機設置
1 設置対象自動販売機
酒類を除く飲料、食品等の自動販売機(以下「自動販売機」という。)とする。
2 設置の方法及び手続き
財産管理者は、管理する行政財産に新たに自動販売機の設置をさせようとする場合又は自動販売機の設置に係る行政財産の目的外使用許可(以下「使用許可」という。)若しくは貸付けの期間終了後も継続してその場所に自動販売機を設置させようとする場合は、原則として貸付けによるものとし、自動販売機を設置しようとする事業者(以下「事業者」という。)は一般競争入札により決定するものとする。
ただし、次の場合は、当分の間、使用許可により対応することができることとする。
(1) 福祉団体が福祉活動の財源を得るため設置するとき。
(2) 職員の福利厚生を目的として設置するとき(一般県民が多く利用する県庁舎本館の県民サービスゾーン(1F、2F、15F)及び運転免許センターに設置するときを除く。)。
(3) 指定管理施設において、指定管理者が自主事業として設置するとき。
(4) その他財産管理者が管財課長と協議して、管財課長が特に必要があると認めるとき。
3 貸付けの方法及び期間
(1) 貸付けの方法
ア 建物の余裕部分
借地借家法(平成3年法律第90号)第38条の規定に基づく定期建物賃貸借契約によるものとする。
イ 土地の余裕部分
民法(明治29年法律第89号)第601条に基づく土地の賃貸借契約によるものとする。
(2) 貸付けの期間
貸付期間は、5年を超えない範囲とし、契約の更新はできないこととする。
4 貸付面積
貸付面積は、機器の垂直投影面積(外形寸法)のほか、転倒防止板・使用済容器の回収ボックス設置部分及び放熱余地も含むものとする。
5 貸付料等
(1) 貸付料
貸付料は、落札額(消費税含む。)とする。なお、年度途中に貸付けを開始又は終了する場合、当該年度に県に納付する貸付料は日割り計算とする。
(2) 貸付料の徴収
貸付料は、原則として当該年度分を年度当初に一括で、県が発行する納入通知書により指定した納付期限内に納付させるものとする。
(3) 光熱水費の徴収
事業者に自動販売機ごとに電気(又は水道)使用量を計測するメーター(計量法(平成4年法律第51号)に基づく検査に合格したものに限る。)を設置させることとし、これにより計測した使用量に基づき、「行政財産の使用許可に伴う光熱水費等の取扱い(平成8年3月28日管第352号総務部長通知)(以下「光熱水費取扱い通知」という。)」を準用して計算した額を徴収するものとする。
ただし、電気料についてメーターを設置することが困難と認める場合にあっては、自動販売機の年間消費電力量等に基づき、「光熱水費取扱い通知」を準用して計算した額を徴収するものとする。
徴収の方法は、「行政財産の使用許可に伴う光熱水費等の取扱いについての運用について(平成8年3月28日管第353号管財課長通知)」を準用するものとする。
6 設置等の費用負担
自動販売機及びメーター等の設置、維持管理及び撤去に係る費用は、事業者が負担するものとする。
7 入札等の手続き
(1) 入札の実施者
入札実施者は、各財産管理者とする。
(2) 入札参加資格要件
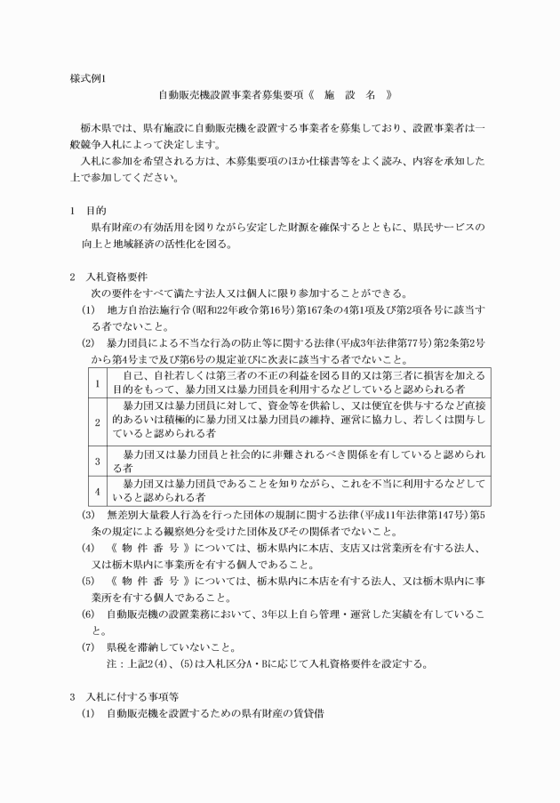
入札には次の要件を全て満たす法人又は個人に限り参加することができるものとする。
ア 地方自治法施行令(昭和22年政令第16号)第167条の4第1項及び第2項各号に該当する者でないこと。
イ 暴力団員による不当な行為の防止等に関する法律(平成3年法律第77号)第2条第2号から第4号まで及び第6号の規定並びに栃木県県有財産貸付事務処理要領の別表に該当する者でないこと。
ウ 無差別大量殺人行為を行った団体の規制に関する法律(平成11年法律第147号)第5条の規定による観察処分を受けた団体及びその関係者でないこと。
エ 自動販売機の設置業務において、3年以上自ら管理・運営した実績を有していること。
オ 県税を滞納していないこと。
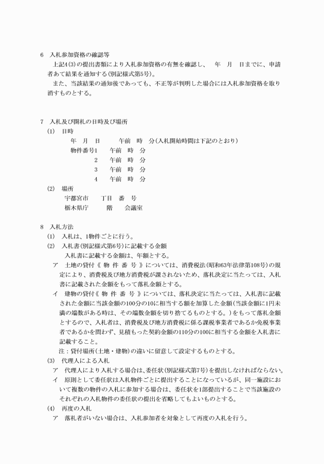
(3) 入札参加申請
入札に参加を希望する者は、入札参加申請書を提出し、入札参加資格を有することを証明しなければならない。
(4) 事業者の所在地による入札参加資格要件の設定
ア 栃木県内に本店を有する法人、又は県内に事業所を有する個人の受注機会の確保を図るため、財産管理者が自動販売機の設置場所を入札に付する場合、その一定数について県内に本店等を有する事業者のみが入札に参加できる入札区分を設定するものとし、下記のとおり入札区分に応じた入札参加資格要件を定めることとする。
入札区分 | 入札に参加できる資格要件 |
A | 栃木県内に本店、支店又は営業所を有する法人、又は県内に事業所を有する個人であること。 |
B | 栃木県内に本店を有する法人、又は県内に事業所を有する個人であること。 |
イ 入札区分Bに設定する場所の数は、各財産管理者が入札により設置する場所の数に0.6を乗じて得た数(小数点第1位を四捨五入する。)とする。ただし、財産管理者が当該数に設定することが困難と認めるときは、財産管理者が適当とする数に設定することができる。
ウ 入札区分Bの設置場所については、各財産管理者が過去の実績等を勘案して決定するものとする。
(5) 募集要項の決定
財産管理者は、自動販売機の設置場所・仕様及び入札実施日等を検討し、直近1年間の売上げ実績を調査の上、様式例1を参考とし、自動販売機設置事業者募集要項(以下「募集要項」という。)を決定するものとする。
なお、入札実施日時等が決定した場合、様式例2を参考とし、速やかに管財課長宛て報告するものとする。
(6) 公告
財産管理者は、募集要項を自動販売機を設置しようとする施設において配布するとともにホームページに掲載するなど、一般競争入札の実施について広く周知を図るものとする。
(7) 予定価格
予定価格は、次の方法により算出した額とする。
ア 当初の予定価格
次の(ア)又は(イ)の算定式いずれかにより算定した千円単位の価格とする。(算定した価格の千円未満の端数は切り捨てる)
(ア) 直近1年間の売上額×0.1=予定価格
(イ) (直近1年間の売上本数×現行販売商品の単純平均単価)×0.1=予定価格
なお、上記により算定した価格が「栃木県県有財産貸付事務処理要領」中の「別紙1貸付料算定基準」別表に基づき算定した価格(以下「基準貸付料」という。)以下の場合には、「基準貸付料」を予定価格とする。
イ 再入札時の予定価格
入札不調や応札者がないことにより再入札を行う場合は、「基準貸付料」を予定価格とする。
(8) 入札の方法
ア 複数の自動販売機の設置場所を入札に付す場合には、1か所ごとに分けて入札を実施することとする。
イ 落札者がいない場合は、入札参加者を対象として再度の入札を行うものとする。
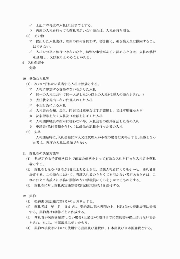
ウ 上記イの再度の入札は1回とする。
エ 財産管理者は上記ウの入札を行った結果、入札不調又は参加者がいなかった場合は自動販売機設置の必要性を再検討し、設置の必要性が認められる場合は第2―2ただし書き(4)の規定に基づき、管財課長と協議し、使用許可で対応するものとする。
(9) 落札者の決定方法
ア 落札者は県が定める予定価格以上で最高の価格をもって有効な入札を行った入札者とする。
イ 落札者となるべき者が2者以上あるときは、当該入札者にくじを引かせ、落札者を決定する。この場合において、当該入札者のうちくじを引かない者があるときは、これに代えて当該入札事務に関係のない県職員にくじを引かせるものとする。
ウ 財産管理者は入札終了後速やかに入札結果を様式例3を参考に、管財課長宛て報告するものとする。
(10) 契約の締結
落札者が決定したときは、財産管理者は賃貸借契約書により契約を締結し、行政財産の貸付けを行うものとする。なお、建物の余裕部分の貸付けを行う場合においては、事業者に対し契約締結前に書面(賃貸借契約書案の写し等)を交付して「契約の更新はなく、貸付期間の満了により契約は終了する。」旨の説明を行うものとする。
8 契約の解除
(1) 貸付期間内においては、次に該当する場合を除き、財産管理者、事業者共に契約を解除できないものとする。
ア 事業者が貸付契約に定める義務を履行しないとき。
イ 財産管理者において、公用、公共用又は公益事業の用に供するため賃貸借物件を必要とするとき。
ウ 上記のほか契約書の解除事由に該当するとき。
(2) 貸付料の還付
貸付期間中において、契約を解除した場合(第2―8(1)イにより解除した場合に限る。)の貸付料は、貸付期間の残日数が1月未満の場合を除き、速やかに日割り計算した差額を事業者に還付するものとする。
9 自動販売機の入替え
貸付期間中、貸付けの相手方が自動販売機の入替えを希望する場合は、貸付面積の範囲内で、自動販売機設置場所貸付けに係る仕様書に合致した自動販売機である場合に限り、入替えを認めることができるものとする。
10 契約終了の通知
財産管理者は、建物の余裕部分の貸付けを行っているときは、貸付期間満了日の1年前から6か月前までの期間に、貸付期間の満了により本契約が終了する旨を書面(様式例4参照)により通知するものとする。
第3 普通財産の貸付けによる自動販売機設置
普通財産の貸付けにより自動販売機を設置させる場合は、財産管理者が特別な理由があると認める場合を除き、行政財産の貸付けの取扱いに準じることとする。
附則
(施行期日)
1 この要領は、平成27年11月16日から適用する。
(通知の廃止)
2 次に掲げる通知は、廃止する。
(1) 公有財産への自動販売機の設置に関する事務取扱いについて(平成22年1月20日管第366号経営管理部長通知)
(2) 指定管理施設における自動販売機設置の入札導入に伴う使用料等の取扱いについて(平成22年3月29日管第517号経営管理部管財課長通知)
(3) 自動販売機設置の入札実施に係る提出書類について(平成23年1月11日管号外経営管理部管財課長通知)
(4) 指定管理施設における自動販売機設置の入札導入に伴う使用料等の取扱いについて(平成25年7月1日管第142号経営管理部管財課長通知)
(5) 一般競争入札による自動販売機設置に係る事務処理について(平成26年1月31日管号外経営管理部管財課長通知)
(通知の一部改正)
3 一般競争入札による飲料自動販売機の設置に関する事務取扱いについて(平成27年1月13日管第423号経営管理部管財課長通知)の一部を次のように改正する。
2及び3を削る。
附則(平成29年管第384号)
(施行期日)
1 この要領は、平成29年1月10日から適用する。
附則(平成30年管第623号)
(施行期日)
1 この要領は、平成30年4月1日から適用する。
附則(令和2年管第420号)
(施行期日)
1 この要領は、令和2年12月21日から適用する。
(通知の廃止)
2 一般競争入札による飲料自動販売機の設置に関する事務取扱いについて(平成27年1月13日管第423号経営管理部管財課長通知)を廃止する。
附則(令和3年管第462号)
(施行期日)
1 この要領は、令和3年1月18日から適用する。
様式例等一覧
様式例1 「自動販売機設置事業者募集要項」
様式例2 「自動販売機の設置場所貸付に係る入札実施予定について」
様式例3 「自動販売機の設置場所貸付に係る入札実施結果について(報告)」
様式例4 「県有財産賃貸借契約終了について」
記載例1 「入札公告(ホームページアップ様式)」
記載例2 「入札公告(PDFファイル)」































